


疫情以来,心理健康赛道的投资节奏确实不一样了。甚至,2021年有风口了。
受到“疫情导致大众心理压力上升”的逻辑催化,2020年下半年开始,心理健康赛道的节奏有了明显的加快。开始得到连续融资的企业逐步增多,投资人观察到了更多正面的线索,陆续下注、加注。
2021年,国内心理健康赛道的融资比以往的热度都稍高了一些,全年融资事件25起,涉及20家企业,并且多个头部企业进入B轮及C轮。

过往,投资人不出手,主要认为在需求端低渗透率、供给侧不发达的情况下,行业拐点未到,有其他大好的消费医疗赛道可以选择。
心理健康赛道企业经常陷入“早期融资一轮游”的尴尬,侧面反映出获投企业的成长性问题,没倒在路上的是少数。甚至最近,行业前列的心理咨询师服务工具「学个案」的法人主体「心语心伴」于2021年10月底申请破产,供给侧的心理咨询师自己活都不够、真当不来别人的生意。
同时,相比于美国,目前国内对心理健康个别细分领域的监管政策尚不完善。比如,国家对心理咨询服务、数字疗法等细分领域的监管体系,与其泛医疗健康定位不匹配,难以摒除后续的监管变化风险。
但在这个供给要素稀缺的行业,也有投资人优先选择在全链条要素都已经投入建设、尤其是供给侧及数字化手段、数据资产沉淀有先发优势的主要玩家,耐心等待拐点到来。
也有投资人在寻找解决行业痛点的新方案,通过新的商业模式和技术去主动解决渗透率问题,于是2021年数字疗法及AI+解决方案的风口升起;或者去找到更轻量的产品和服务,去挖掘浅层情绪需求的巨大市场。
01 行业图谱
经36氪初步整理,国内心理健康赛道产业链目前如下:

36氪在试图将不同企业划分到产业链时看到,很多企业的业务其实出现了多个产业链节点。在以下内容中,如果一个玩家对多个领域来说都具有重要性水平,那我们会将其分至多个领域。
02 产业细分
解决供给痛点:精神心理服务
精神心理治疗的医疗成果是高度可测量的。对于病理性的精神心理问题比如中度以上的抑郁症,患者通过服用妥当的药物,配合辅助手段,可以重新恢复良好的社会功能和生活质量。治疗药物价格不高,且我国多个城市已经将广谱的精神科药物纳入医保范围,只要能接触诊疗资源,患者的问题就可以得到疗助。
根据《2020年精神心理健康互联网洞察报告》,国家卫健委2018年5月公布数据显示2017年全国13亿人口共有17.5%中人群存在精神心理健康问题,《健康中国行动(2019-2030)》2019年7月披露,抑郁症及焦虑症患者分别占我国人口的2.10%及4.98%。行业玩家和投资人曾向36氪表示,国内精神心理科的执业医师仅4.5万名左右,医疗资源集中在省级和地级市的三甲医院,但36氪暂没有找到该公开数据。
高度不足的供给端、供需割裂、需求端的刚需,使得精神心理的互联网服务平台具有较大的价值。严肃医疗涉及稀缺的专科医生资源,部分玩家涉足药品供应链,壁垒最高。
根据国家相关政策规定,远程医疗和在线医疗不可以对患者进行首诊,即不得确诊病症、开具处方、开具建议用药等信息。远程医疗和在线医疗仅可进行随访、接访、复诊等行为,相关行为需遵循首诊医嘱。
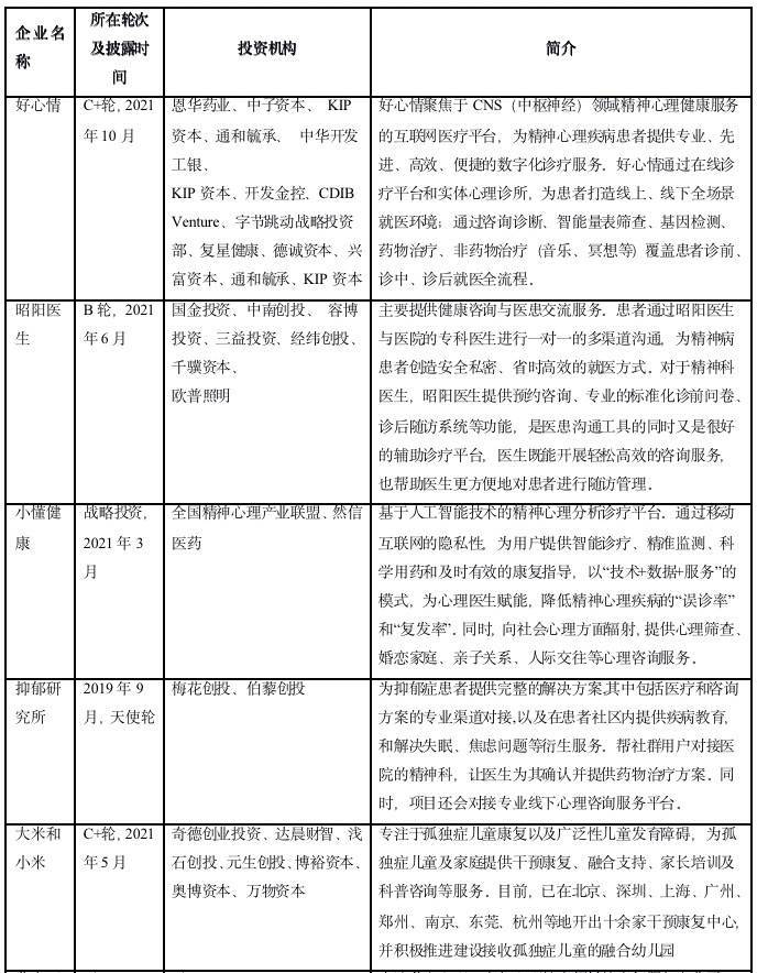
患者可以通过互联网服务平台进行初步分诊、在线咨询、复诊开药、药物配送、院外康复管理,平台一般需要取得互联网医疗医院牌照与互联网药品信息服务许可证。头部企业主要有「好心情」、「昭阳医生」,以及往上延伸产业链的AI SaaS服务商「小懂健康」等。我们也会将「小懂健康」归入其他内容小节。
此外,还有垂直领域的服务机构和私立的精神心理专科医院/医疗机构。其中,垂直领域玩家主要专注在儿童自闭症(孤独症)领域,包括在心理健康赛道率先进入C轮的「大米和小米」、依托北京六院资源的「北大医疗脑健康」、「恩启Ingcare」、「Alsolife」等等。
投资事件较多集中在儿童自闭症(孤独症)相关机构,主要是由于假性自闭症占比很高,只要在儿童低龄时进行早期干预,假性自闭症的小孩子们是可以得到康复的。明确的治疗方案、家长们的刚需、国内康复机构的缺失,使得该领域的投资前景相对明朗。
值得留意的是,自闭症(孤独症)的康复疗法本身具备结构化的特征。某些机构在服务过程中,有较高比例的康复服务由数字化软件驱动,也具备数字化疗法特征。比如,「医佰康」对第三方康复机构也输出智能SaaS业务,因此我们同时也会将其归类到数字疗法的小节。
与前述互联网服务平台相比,专业垂直领域服务机构的自有服务团队比例会更大,同时也对人才供应链进行投入,打造自有的职业培训体系;设有线上远程干预课程以及远程指导,也相继于线下布局康复中心,提供更好的康复服务体验。


风口: 数字疗法+心理AI
数字疗法及心理AI的频繁融资是2021年心理健康赛道值得关注的焦点。精神心理医疗资源以及心理咨询服务供给侧的高度紧缺,使得数字化手段成为了众多玩家的解决思路。
由于主要由软件驱动,数字疗法的服务本质,是SaaS。本节内容的玩家,其基本思路都是将数字疗法作为解决方案的核心。
引用《中国数字疗法白皮书2.0》的推广解释,数字疗法可以视作负责临床治疗获益的“数字化活性成分”。精神心理领域的数字疗法在国外早已被验证有效,可实现的功能包括筛查评估以及干预治疗。
但是采用同样的方法论,不代表国内玩家就能够得到同等的效果,需要自己的技术和数据量。比如,数字干预疗法需要通过大量的数据建立患者的行为曲线,从而设计出有效的干预治疗内容;在与患者互动进行数字化互动的过程中,如何选择内容工具、如何进行交互设计,都会对最终疗效产生重大的影响。
研发完成的数字疗法需要满足询证医疗的标准,即在充分的、随机的样本之下得到较好的临床实验成果。凭可靠的临床实验成果,玩家可向药监局申请注册医疗器械认证。
目前,国内玩家所研发的数字疗法,所覆盖的适应症包括儿童多动症、孤独症等神经问题,戒毒等成瘾问题,PTSD( 创伤后应激障碍)、抑郁、焦虑等精神心理问题,以及失眠。
想要整个数字化解决方案更流畅、精准,除了负责临床治疗获益的“数字化活性成分”数字疗法,还需要有“数字化辅助剂”AI,以保证数字疗法的疗效得以顺利发挥。
AI主要在“用户状态识别”和“持续交互”两个关键环节中渗透进去。AI首先精准分诊,治疗过程中识别用户学习状态、用户情绪状态。根据识别结果,在多轮交互回合中选择合适的策略和内容,交互内容甚至可能需要涉及多个不同疗法,从而形成对用户最优的解决方案。同时,还需要给与用户良好的情绪支持和陪伴。
在不同的行业群体中迁移使用,也许还需要合理修改AI的知识图谱;成年、青少年之间迁移涉及到重新训练模型。
不同数字疗法、心理AI企业,其解决方案中数字疗法和AI的功能占比有着明显的区别。根据36氪接触的公开信息和自主采访,这些企业也已经明确表现出了不同的目标:有的剑指严肃医疗,有的针对浅层的预防性需求;有的独立治疗,有的明确打辅助;有的自然语言交互少,有的要求AI更像人。
针对不同的适应症、在不同的场景,当药、或当疫苗。这将影响不同玩家在数字疗法、自然语言处理技术、精神心理业务场景理解等环节进行不同资源投入。
数字疗法+人工智能自然语言处理技术+精神心理业务洞察,这是一个非常复杂的解决方案,但也可能将是心理健康赛道未来渗透率最高的解决方案。然而,该细分领域的监管政策变化需要持续关注。


G端、B端主流解决方案:SaaS与SaaS+服务
相对C端,G端、B端对心理健康服务的支付意愿是相对强的。
基于官兵、青少年、服刑人员、社会工作者等人群的心理干预刚需,政府、军队、司法、学校、社区都是国内心理健康服务较早落地的场景。外企是B端相对早接受心理服务的客户群体,但国内B端多年以来渗透率仍然上升得较为缓慢。
SaaS及SaaS+服务是过往玩家搞定G端、B端的主要形式。与前一节的玩家有所区别,本节内容的玩家不以数字疗法+AI为SaaS的主要内容。这些玩家主要向G端、B端销售心理测评、心理数据分析、心理教育、远程咨询服务等一体化的数字化系统,或配搭心理咨询服务或者心理教育课程等,以及帮助客户设置心理咨询室/心理疏导室等常规场景。
根据玩家禀赋不同,业务中SaaS和人工服务比重会存在较大差异,SaaS的技术门槛和复杂性也有所区别。这批玩家也将直接面对数字化疗法+AI玩家带来的高维竞争。


此外,行业也有小B端的SaaS机会。根据天眼查数据,国内心理咨询机构超过8,000家,当中仍存在较高比例是传统的线下咨询机构。
这些机构客群、服务半径有限,有转向线上运作的需求,但其搭建线上业务的能力较低,通常只能搭建门户网站或者公众号进行接单。因此,也有SaaS玩家瞄准该垂直领域为小B端提供SaaS,模块内容包括测评、文章、课程等内容板块,以及咨询预约对接等模块。
这些确实就能满足小型心理咨询机构的基本需求。需求标准化、潜在客户数量也多,但是Know how简单、壁垒较低、客群自己日子过的朝不保夕。行业前列心理咨询平台壹心理推出「盘古系统」、前述提到已申请破产的心语心伴推出「展翼计划」均是行业比较前列的小B SaaS,其中「盘古」不需要付费,主要作为壹心理供应链战略布局的一环,但是入驻咨询机构需要筛选。
此外,前述做大B SaaS浩途科技也有其小B SaaS业务,营销SaaS企业美新数科也有专门为此领域提供解决方案。

大众最熟知:心理咨询平台
心理咨询机构是心理健康赛道中数量最多的业态,以互联网为媒介的心理咨询平台不计其数。要组织出这个形态的业务非常简单,但是要形成咨询师供给和流量正循环的、把业务做大,门槛不低。互联网头部平台有「壹心理」、「简单心理」、「壹点灵」、「看见心理」,其中前三者已经都进入了B轮融资。
跑出来后,在流量端,头部机构有自加强效应。由于大众对于心理咨询服务的信任度相对低,人们认品牌和买家评价。如同我们会登上携程看酒店评价一样,大量的用户评价数据会形成自我加强的数据资产,赢得用户的流量、信任,最终促使用户尝试。更多的用户数据也为头部机构的数字化经营提供了基础,并形成护城河。
在业务端,壹心理、简单心理和壹点灵虽然在每个环节的系统性投入有所差异,但是基本都是全产业链延伸:C端心理咨询服务、B端EAP(Employee Assistance Programme)、浅层情绪需求业务、咨询师职业培训、数字化手段甚至数字化干预作为辅助诊疗手段。
互联网心理咨询行业目前仍存在价格中枢、供给侧不足、标准化不足等痛点,已有基础设施并且积极解决问题的头部机构固然不可阻挡,但是在这个增长的行业环境中,创新的解决方案仍有可能撕出一口蛋糕。

莫得水花:心理咨询师职业培训
从业者告诉36氪,曾经在相当长的一段时间里,养着心理咨询行业这个行当的,不是来访者,而是对心理咨询感兴趣、想以此为职业的人。心理咨询职业培训曾遍地开花、遍地割韭菜。
由于仅考过一个试远远不能达到执业水平,国家心理咨询师从业资格于2017年取消,目前行业协会和培训机构都可以向受训者颁发培训证明。心理咨询行业不具备权威的职业基础培训体系和基础设施,培训及督导基础设施主要是由头部心理咨询平台玩家和心理咨询培训机构各自投入建设的,相对割裂。
心理咨询的职业培训除了听理论、听经验,更重要是有机会亲自参与实战,以及能用低成本接触到不错的督导资源。因此,不提供实习机会的培训机构,算白搭。
而且,在行业不存在公证体系的情况下,从业人员在不同主体之间的累计咨询小时数、培训及督导情况,缺乏具备公信力的流通凭证。目前几家头部互联网平台之间会彼此认可咨询师在不同平台积累咨询时长。
那当然是选择他啊。在头部机构,才可能有价格低廉的团体督导机会和流量充足带来的实习机会,而且积累的实战经验会被认可。虽然头部的供应链设施承载有限,但趋势在这。于是随着头部机构越来越大,难提供实习机会的培训机构便愈发没有竞争力。

小确幸:健康生活方式、互助社区产品
不是所有解决方案都需要一本正经、苦大仇深。轻松温暖的自助方式/互助方式也能把应激性的抑郁情绪管理好,帮助用户度过低潮时段,对于预防情绪问题升级有很重要的作用。
轻量式的解决方案中,正念冥想赛道最为大热,美国正念冥想企业Headspace和Calm都已经达到独角兽估值水平。正念冥想的自助式产品,不但克服心理健康赛道常见的标准化和供给不足难题,还搭载“消费升级”逻辑。
相关产品也拥有消费品的自觉,为流量、产品差异化和用户复购率奋斗,认真经营内容、品牌故事,对外输出成体系化的品牌人格;运营社区和社群,增加用户留存度。
积极心理社区产品,是另外的轻量解决方式。“让相同处境的人一起陪伴和加油”,是积极心理社区产品的核心思想。共同度过的经历,让用户对社区产生感情连接,产生可观的用户留存。但是产品搭建的门槛不高、PMF(Product Market Fit)迭代成本较低,用户数量和用户活跃度,是否能让先发玩家在流量获取、用户体验和运营成本上拥有自加强的先发优势,可能还需观察。


智能硬件开启新想象
在药物以外,心理情绪健康产品在服务过程中实际上是让人接收有益的信息——无论是数字干预内容、心理咨询服务、心理健康课程、音乐疗法、正念疗法等,天然具备内容属性。于是,内容跟智能硬件之间产生了结合机会。
从公开信息,安克创新创始人阳萌以个人投资者身份投资了Heartly Lab;据36氪了解,华为运动健康业务已经与头部的互联网心理咨询机构洽谈智能穿戴业务的合作机会。我们应该可以预期接下来会有更多的消费电子寻求心理健康的跨界合作。
此外,在36氪进行产业采访过程中,多位行业人士不约而同地表示,精神心理治疗场景和心理咨询场景实在为VR提供了太适合的土壤。被我们分类至数字疗法小节的「心景科技」,已经在使用VR技术进行精神心理治疗。这直接开启了我们的新想象。
最后,36氪还梳理到个别自主研发心理健康硬件的企业,但在PMF方面需要再观察。
心理健康硬件细分领域企业列表
“特别声明:以上作品内容(包括在内的视频、图片或音频)为凤凰网旗下自媒体平台“大风号”用户上传并发布,本平台仅提供信息存储空间服务。
Notice: The content above (including the videos, pictures and audios if any) is uploaded and posted by the user of Dafeng Hao, which is a social media platform and merely provides information storage space services.”